Páginas
- 
                        
                        
13 Oct 2025
Todo nuestro apoyo en estos momentos tan difíciles Próximos cursos Escuela Nacional de Sanidad liderando la formación e investigación en salud pública y administración sanitaria en España ENMT...
 - 
                        
                        
17 Oct 2025
Accesibilidad Declaración de accesibilidad Puede realizar comunicaciones sobre requisitos de accesibilidad (artículo 10.2.a. del Real Decreto 1112/2018, de 7 de septiembre) como, por ejemplo: >...
 - 
                        
                        
13 Oct 2025
La Escuela Nacional de Sanidad (ENS) es un centro docente de postgrado de la administración pública habilitado para emitir titulaciones propias en Salud en el Marco del Espacio Europeo de Educación...
 - 
                        
                        
23 Sep 2024
Salud Internacional Estructura y composición Diploma en Salud Pública para Cooperación al Desarrollo Es un Diploma de especialización en salud pública para cooperación al desarrollo, dirigido a...
 - 
                        
                        
11 Sep 2024
Concepto Clase de personal: Seleccione una opción Laboral Laboral Fijo Funcionario Procedimiento / Modalidad Seleccione una modalidad Fecha de publicación desde Hasta Estado Seleccione una opción...
 - 
                        
                        
23 Sep 2024
Investigación. Publicaciones recientes del Departamento Máster Universitario en Administración Sanitaria (60 ECTS) (ENLACE) El Máster Universitario en Administración Sanitaria (MUAS) es un programa...
 - 
                        
                        
14 Nov 2024
Politi J. Eliminación de la hepatitis C en España: el impacto del acceso irrestricto a los antivirales de acción directa y las barreras para alcanzar la equidad en salud. Universidad Autónoma de...
 - 
                        
                        
04 Oct 2024
Actividades en el Máster en Salud Pública Como se ha indicado en Jefatura de Estudios, el Máster en salud pública de la ENS tiene por objetivo la formación de futuros profesionales en salud...
 - 
                        
                        
17 Oct 2025
Jefatura de Estudios Cambio Climático y Salud Epidemiología y Bioestadística Planificación y Economía de la Salud Programas de Salud Salud Internacional Investigación La Escuela Nacional de Sanidad...
 - 
                        
                        
13 Oct 2025
 - 
                        
                        
26 Nov 2024
 - 
                        
                        
22 Jan 2025
Centenario de la Escuela Nacional de Sanidad del ISCIII. Vídeo institucional conmemorativo. Vídeo Jornadas por el Centenario de la Escuela Nacional de Sanidad (ENS) del ISCIII (12 de diciembre)....
 - 
                        
                        
17 Oct 2025
2.1 FINALIDAD. El ISCIII podrá recabar datos personales de acuerdo con los siguientes propósitos: a. Promover la divulgación científica y la promoción de las actividades del ENS b. Informar sobre...
 - 
                        
                        
17 Oct 2025
Esta política de cookies fue actualizada por última vez en julio de 2025 y se aplica a los ciudadanos y residentes legales permanentes del Espacio Económico Europeo y Suiza. How to modify cookie...
 - 
                        
                        
17 Oct 2025
Indicaciones sobre aspectos técnicos Actualización y modificación web Cookies policy El ISCIII se reserva el derecho de actualizar, modificar o eliminar la información contenida en la página web,...
 - 
                        
                        
13 Nov 2024
 - 
                        
                        
11 Jun 2025
Sobre nosotros Secretaría Investigación Actividades Contacto Listado de secciones Escuela Nacional de Medicina del Trabajo C/ Sinesio Delgado, 8 (entrada por Avda. Monforte de Lemos, 5 o Melchor...
 - 
                        
                        
30 May 2025
El Instituto de Salud Carlos III (ISCIII) desarrolla programas de formación para profesionales a través de su Campus Virtual, gestionado por la Escuela Nacional de Sanidad y la Escuela Nacional de...
 - 
                        
                        
13 Nov 2024
Personalizado Aplicar Barra de búsqueda Borrar Usa comillas para buscar una secuencia de palabras exacta. Ej: "Proyectos Financiados" No se ha encontrado ningún resultado. No se ha encontrado...
 - 
                        
                        
13 Nov 2024
La autenticación ha fallado. Por favor, habilite las cookies en su navegador e inténtelo de nuevo. Login Dirección de correo Contraseña El bloqueo de mayúsculas está habilitado. Recuérdame Acceder
 - 
                        
                        
13 Nov 2024
Inicio ENS Sobre nosotros no Unidades yes Empleo yes ENMT no Sobre nosotros no Secretaría no Investigación no Actividades no Contacto no IMIENS no Centenario yes Docencia Oferta docente no...
 - 
                        
                        
23 Sep 2024
La Unidad de referencia en Cambio Climático, Salud y Medio Ambiente Urbano, centra su investigación en los siguientes campos: Efectos de las temperaturas extremas en la morbimortalidad por...
 - 
                        
                        
23 Sep 2024
Unidad docente de medicina preventiva y salud pública La Escuela Nacional de Sanidad (ENS) del Instituto de Salud Carlos III (ISCIII) está acreditada como Unidad Docente (UD) para la formación de...
 - 
                        
                        
14 Nov 2024
Royo Bordonada MÁ, Damián J, García López FJ. Epidemiología básica. Madrid: Instituto de Salud Carlos III; 2024. Disponible en: https://repisalud.isciii.es/handle/20.500.12105/17538 Royo-Bordonada...
 - 
                        
                        
20 Feb 2025
Las Comunidades Autónomas que deseen realizar el curso de Diplomado en Salud Pública deben seguir el siguiente procedimiento: 1. El organismo competente de la Comunidad Autónoma convocante...
 - 
                        
                        
08 Jan 2025
Unidad Cambio Climático, Salud y Medio Ambiente Urbano Sonia Vinuesa Martínez Equipo de docencia e Investigación Jesús Roche (+34) 918222317 j.roche@isciii.es Rafael Gabriel (+34) 918222936...
 - 
                        
                        
08 Jan 2025
Aula virtual Sobre nosotros CURSOS Unidad Docente de Medicina del Trabajo, Comunidad Autónoma de Madrid1/ISCIII-ENMT. Unidad Docente de Medicina del Trabajo, Comunidad Autónoma de Asturias Unidad...
 - 
                        
                        
17 Oct 2025
 - 
                        
                        
15 Nov 2024
Programas de salud Quiénes somos Sobre nós Epidemiología y estadística La Escuela Nacional de Sanidad (ENS), fundada por Real Decreto el 9 de Diciembre de 1924, es la Institución más antigua...
 - 
                        
                        
13 Oct 2025
En el caso de los cursos de formación continua (< 10 ECTS), el plazo para formalizar el pago de la matrícula se extenderá hasta el día antes del comienzo del curso. La ENS se reserva el derecho de...
 - 
                        
                        
11 Sep 2024
ENS National School of Health María Soledad Ascaso Sánchez. ENS/ISCIII José Antonio López Bueno. ENS/ISCIII Miguel Ángel Navas Martín. ENS/ISCIII La Escuela Nacional de Sanidad (ENS) del Instituto...
 - 
                        
                        
13 Nov 2024
ENS IMIENS IMIENS IMIENS La creación del Instituto Mixto de Investigación «Escuela Nacional de Sanidad (IMI_ENS) mediante Orden Ministerial PRE/1952/2013, BOE de 24 de Octubre, con el objetivo de...
 - 
                        
                        
11 Jun 2025
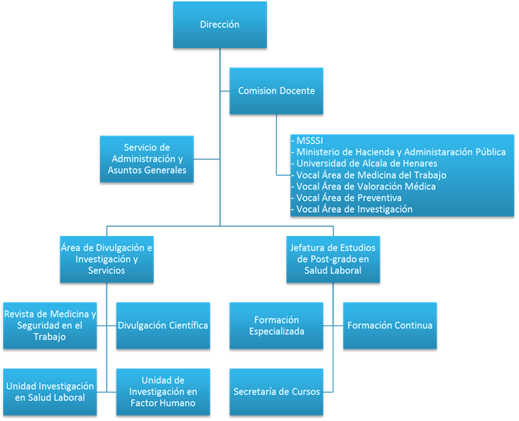
Jefatura de estudios de post-grado en salud laboral Área de divulgación e investigación y servicios Comisión docente ENS ENMT Sobre nosotros Sobre nosotros ENMT Collaboration agreements La Escuela...
 - 
                        
                        
11 Jun 2025
national school of occupational medicine Courses Secretary Sobre nosotros Secretaría Investigación Actividades Contacto Listado de secciones Correo electrónico de Secretaría ENMT:...
 - 
                        
                        
11 Jun 2025
ENMT Research activity national school of occupational medicine Sobre nosotros Secretaría Investigación Actividades Contacto Listado de secciones A) Exposición a los medicamentos peligrosos (MP):...
 - 
                        
                        
04 Sep 2025
Infografía CUSET Campus Virtual Valoración Médica La Escuela Nacional de Medicina del Trabajo, cuya misión es la de contribuir en concurrencia con otros Organismos de la Administración General del...
 
List of sections por paginas
Documentos
- 
                        
                        
12 May 2025
 - 
                        
                        
12 May 2025
 - 
                        
                        
12 May 2025
 - 
                        
                        
12 May 2025
 - 
                        
                        
12 May 2025
 - 
                        
                        
12 May 2025
REQUISITOS GENERALES PARA LA REALIZACIÓN DE LOS CURSOS DE DIPLOMADO EN SALUD PÚBLICA Las Comunidades Autónomas que deseen realizar el curso de Diplomado de Sanidad deberán seguir los pasos...
 - 
                        
                        
12 May 2025
 - 
                        
                        
12 May 2025
BASES GENERALES DEL PREMIO SANTIAGO RUBIO DE DIPLOMADOS DE SANIDAD Por acuerdo de la Comisión Académica de la Escuela Nacional de Sanidad, de 27 de abril de 2007 se instituye el premio...
 - 
                        
                        
12 May 2025
 - 
                        
                        
12 May 2025
Nombre Título del Trabajo Comunidad Autónoma Marta Álvarez Molares "Evaluación de la viabilidad del uso de los registros de accidentes laborales de los hospitales del Servizo Galego de Saúde como...
 - 
                        
                        
12 May 2025
PROGRAMA MODULAR EN DIRECCIÓN MÉDICA Y GESTIÓN CLÍNICA Boletín de solicitud de impresos de matrícula (Cumplimentar datos personales y académicos con letra de imprenta) Solicito los impresos de...
 - 
                        
                        
12 May 2025
1 XXI DIPLOMA DE EXPERTO UNIVERSITARIO EN PROMOCIÓN DE LA SALUD EN LA COMUNIDAD 2019 FECHAS DE REALIZACIÓN: De enero a junio de 2019 NÚMERO CRÉDITOS ECTS: 22 PRECIO DE MATRÍCULA: 616...
 - 
                        
                        
12 May 2025
 - 
                        
                        
12 May 2025
 - 
                        
                        
12 May 2025
 - 
                        
                        
12 May 2025
Listado de candidatos al Premio Santiago Rubio. Jornada de Diplomado en Sanidad (30/04/10) Nombre Título del Trabajo Comunidad Autónoma Norberto Ruiz Suárez "Sistema de Depuración natural (SDN)...
 - 
                        
                        
12 May 2025
La Escuela Nacional de Sanidad del Instituto de Salud Carlos III y la Fundación para la Formación de la Organización Médica Colegial, ponen en marcha a partir del mes de octubre el Diploma de...
 - 
                        
                        
12 May 2025
 - 
                        
                        
12 May 2025
 - 
                        
                        
12 May 2025
 - 
                        
                        
12 May 2025
 - 
                        
                        
12 May 2025
 - 
                        
                        
12 May 2025
 - 
                        
                        
12 May 2025
 
List of sections por Documentos
